داستان نبرد خودروسازان با تأخیر توربو، این مشکل چطور حل شد؟

دوشنبه 1 دی 1404 - 10:00
مطالعه 4 دقیقه
داستان مقابله با تاخیر توربو
در طول تاریخ، مهندسان راه‌های مختلفی را برای غلبه بر تأخیر توربو امتحان کردند و فناوری‌هایی را برای حذف همیشگی این مشکل به کار گرفتند.
تبلیغات

توربوشارژرها دنیای خودرو را متحول کردند. از بوگاتی ویرون که با چهار توربو برای اولین بار رکورد سرعت ۴۰۰ کیلومتر بر ساعت را شکست تا شورلت کوروت C8 ZR1 جدید که با کمک دو توربو، قدرتی فراتر از ۱۰۰۰ اسب بخار تولید می‌کند، این قطعات کوچک نقشی پررنگ در مهندسی مدرن دارند؛ اما این فناوری یک پاشنه آشیل معروف به اسم لگ توربو دارد. همان تأخیر کلافه‌کننده‌ای که بین فشردن پدال گاز و دریافت قدرت واقعی موتور احساس می‌شود. این وقفه می‌تواند لذت رانندگی را به‌کلی از بین ببرد و به همین دلیل، خودروسازان دهه‌ها برای حذف آن جنگیده‌اند.

داستان یک تأخیر چند دهه‌ای

وقتی در سال ۱۹۶۲، الدزمبیل برای اولین بار در مدل جت‌فایر از توربوشارژر روی یک خودروی جاده‌ای استفاده کرد، کسی به فکر سیستم ضد لگ نبود. این فناوری که پیش از آن فقط در ماشین‌آلات سنگین و دیزلی کاربرد داشت، ناگهان وارد دنیای خودروهای سواری شد. ده سال بعد، پورشه با مدل مسابقه‌ای 917/10 چنان در پیست‌های آمریکای شمالی یکه‌تازی کرد که عملاً رقابت را بی‌معنی ساخت. هرچند لگ توربو وجود داشت اما قدرت ویرانگر پورشه آن را بی‌اهمیت جلوه می‌داد. چالش اصلی در دهه ۸۰ میلادی و با ورود توربوها به مسابقات فرمول یک آغاز شد. اینجا بود که تأخیر حتی برای کسری از ثانیه، به معنای شکست بود. فراری یکی از اولین تیم‌هایی بود که راهکاری هوشمندانه پیدا کرد. این راه‌حل تزریق مستقیم هوا و گازهای نیمه‌سوخته اگزوز به منیفولد اگزوز بود که باعث می‌شد توربین توربوشارژر سریع‌تر دور بگیرد و حتی زمانی که راننده پایش را از روی گاز برداشته، به چرخش ادامه دهد و به‌محض نیاز، بوست کامل را فوراً تحویل دهد. البته این سیستم پرسروصدا و آلاینده، به دلیل تغییر قوانین سوخت، عمر کوتاهی در فرمول یک داشت.

راهکارهای مدرن برای یک چالش قدیمی

سیستم‌های ضد لگ مسابقه‌ای به دلیل سروصدا، آلایندگی و افزایش بی‌رویه قدرت، برای خودروهای جاده‌ای غیرقانونی بودند و این محدودیت، مهندسان را به سمت نوآوری‌های هوشمندانه‌تر و پاک‌تر سوق داد.

سیستم تورک فیل

این فناوری، یک ترفند زیرکانه در خودروهای هیبریدی است. در فاصله زمانی تعویض دنده‌ها یا در دورهای پایین موتور که توربو هنوز به حداکثر توان نرسیده، موتورهای الکتریکی وارد عمل می‌شوند. آن‌ها با تزریق گشتاور آنی، حفره‌های قدرت را پر می‌کنند و تجربه‌ای یکپارچه و بدون وقفه می‌سازند. خودروی اسپرت و آینده‌نگرانه ب‌ام‌و i8 یکی از بهترین نمونه‌های استفاده از این تکنولوژی برای حذف کامل حس تأخیر بود.

سوپرشارژر برقی

یکی از فناوری‌هایی که برای مقابله با تأخیر توربو مورداستفاده قرار گرفت، سوپرشارژر برقی است. این سوپرشارژر در دورهای پایین موتور وارد عمل می‌شود و بوست لازم را تأمین می‌کند تا زمانی که توربوشارژر اصلی موتور به دور مناسب برسد. اولین خودرویی که از سوپرشارژر برقی استفاده کرد آئودی SQ7 در سال ۲۰۱۶ بود و امروز هم این قطعه را در خودروهایی مثل جنسیس G90 می‌بینیم.

توربوشارژر برقی

در این سیستم که شرکت گرت پیشگام آن بود، خبری از سوپرشارژر مجزا نیست و یک موتور الکتریکی کوچک مستقیماً به محور توربوشارژر متصل است. این موتور قبل از اینکه گازهای خروجی اگزوز به توربین برسند، آن را به‌سرعت چرخانده و آماده‌به‌کار می‌کند. درنتیجه بوست کامل در همان لحظه‌ای که راننده اراده کند آماده خواهد بود. مرسدس SL43 و پورشه 911 GTS هیبریدی اولین خودروهای تولید انبوهی هستند که از این فناوری پیچیده برای دستیابی به عملکردی بی‌نقص بهره می‌برد.

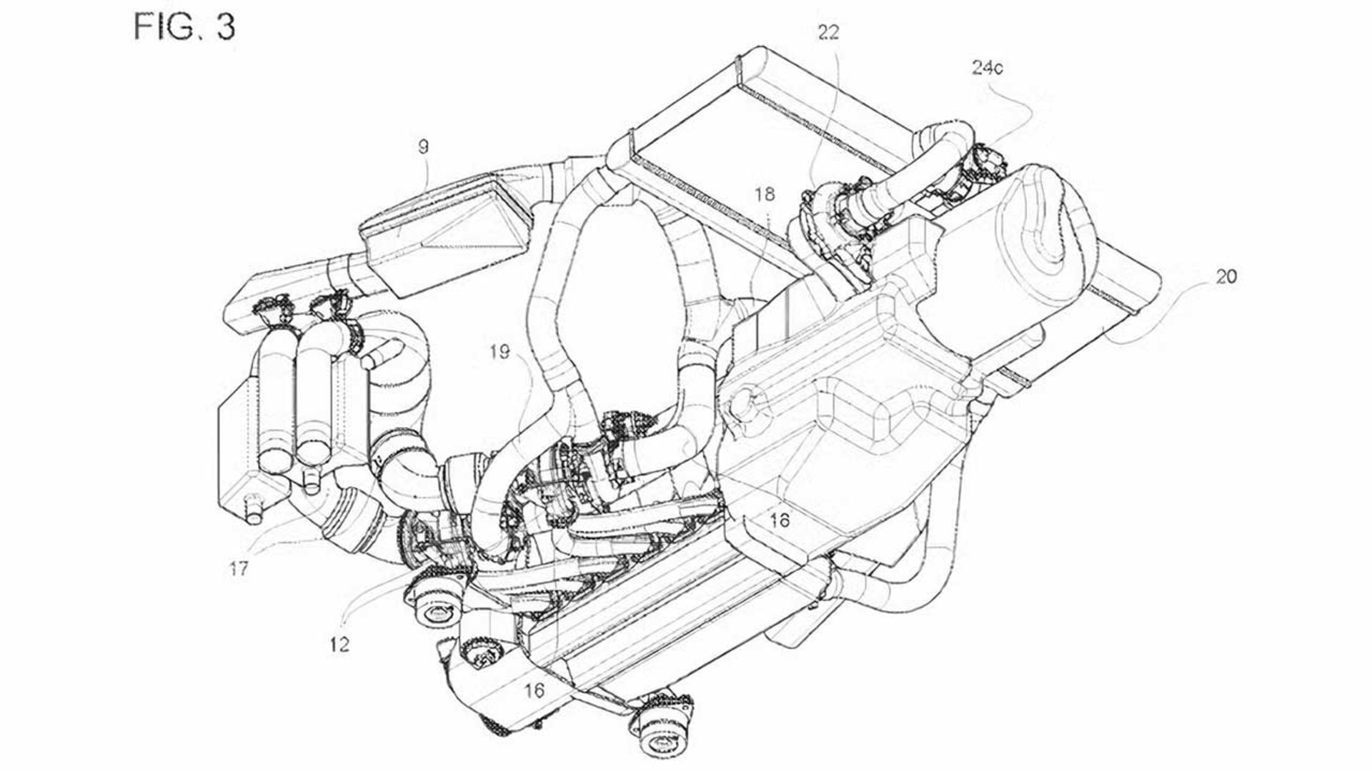
سیستم ضد لگ دنده‌ای

فراری اخیراً پتنتی را ثبت کرده که رویکردی کاملاً مکانیکی دارد. در این طرح، بخشی از انرژی جنبشی میل‌لنگ از طریق مجموعه‌ای از چرخ‌دنده‌ها به توربوشارژر منتقل می‌شود تا آن را همواره در حالت آماده‌باش نگه دارد. این سیستم در کنار گازهای اگزوز، منبع انرژی دومی برای چرخاندن توربین فراهم می‌کند و تأخیر را به صفر نزدیک می‌سازد.

تبلیغات

نظرات

تبلیغات

©1405 - 1393 کپی بخش یا کل هر کدام از مطالب پدال تنها با کسب مجوز مکتوب امکان پذیر است.